

Research Insights
Language barriers impact safety, confidence, and communication, especially with technical and safety-related terms.
Workers rely on fragmented, reactive tools (translators or coworkers) that lack trade-specific context.
Users prefer short, practical learning moments over long lessons.
Gamification and progress visibility strongly motivate continued learning.
Community-based learning is valued for peer support within the same trade.
Research was conducted through surveys with trade workers and validated by industry advisors. Three personas were developed to guide feature design across different experience levels.
Research
What I learned
Through this project, I learned the value of designing for real-world constraints, where clarity, safety, and context are essential.
I gained experience using gamification to encourage habit-building, collaborating closely with developers to balance design intent with technical feasibility, and creating solutions grounded in genuine user needs.

The Problem
Skilled immigrant tradespeople often enter the workforce with strong technical expertise but limited proficiency in job-specific English.
I recognized that for learning to be effective, it needed to feel light, motivating, and rewarding, not like an additional responsibility.
This led to the decision to approach Jargon as a gamified learning experience, where progress and engagement drive continued use.
Design Focus
The design focuses on creating a gamified, low-effort learning experience tailored to trade professionals.
Learning is delivered through short, flexible moments that fit into daily work routines, supported by intuitive, visual features grounded in real job-site contexts. This approach keeps learning practical, engaging, and easy to return to, without feeling overwhelming.
Results

The final product delivers a gamified, practical learning experience enhanced by mascot-driven interactions and challenge-based rewards, making language learning engaging, motivating, and easy to return to.
Why It Works
Jargon turns confusing documents into simple, playful lessons, with avatars, friends, and badges that make learning feel fun, not stressful.
Daily Trade Terms & Check-ins
Get a new trade term every day and a simple daily check-in that keeps you coming back, building your vocabulary little by little.
All Your Courses in One Place
My Courses includes ready-to-go courses for your trade, the custom courses you generate from your own documents, and even courses you’ve saved from your friends.
Track Your Progress to Red Seal
See exactly how far you’ve gone in each course, unlock badges as you complete levels, and follow your progress all the way toward your Red Seal goal.









AI Document
Translate & Generate
AI-powered tool that takes your real work documents, translates them, and turns them into ready-to-study lessons.


Ready-to-go Courses
Start learning fast with prebuilt courses designed for your trade, complete with practice activities.
Lily
requested your lessons

Anna
saved your course

Jessie
followed you

Stephanie
followed you

Friends
Add friends, learn together, and keep each other motivated.
Community
Connect with learners worldwide, add friends, access each other’s courses, and track your progress on the community leaderboard.






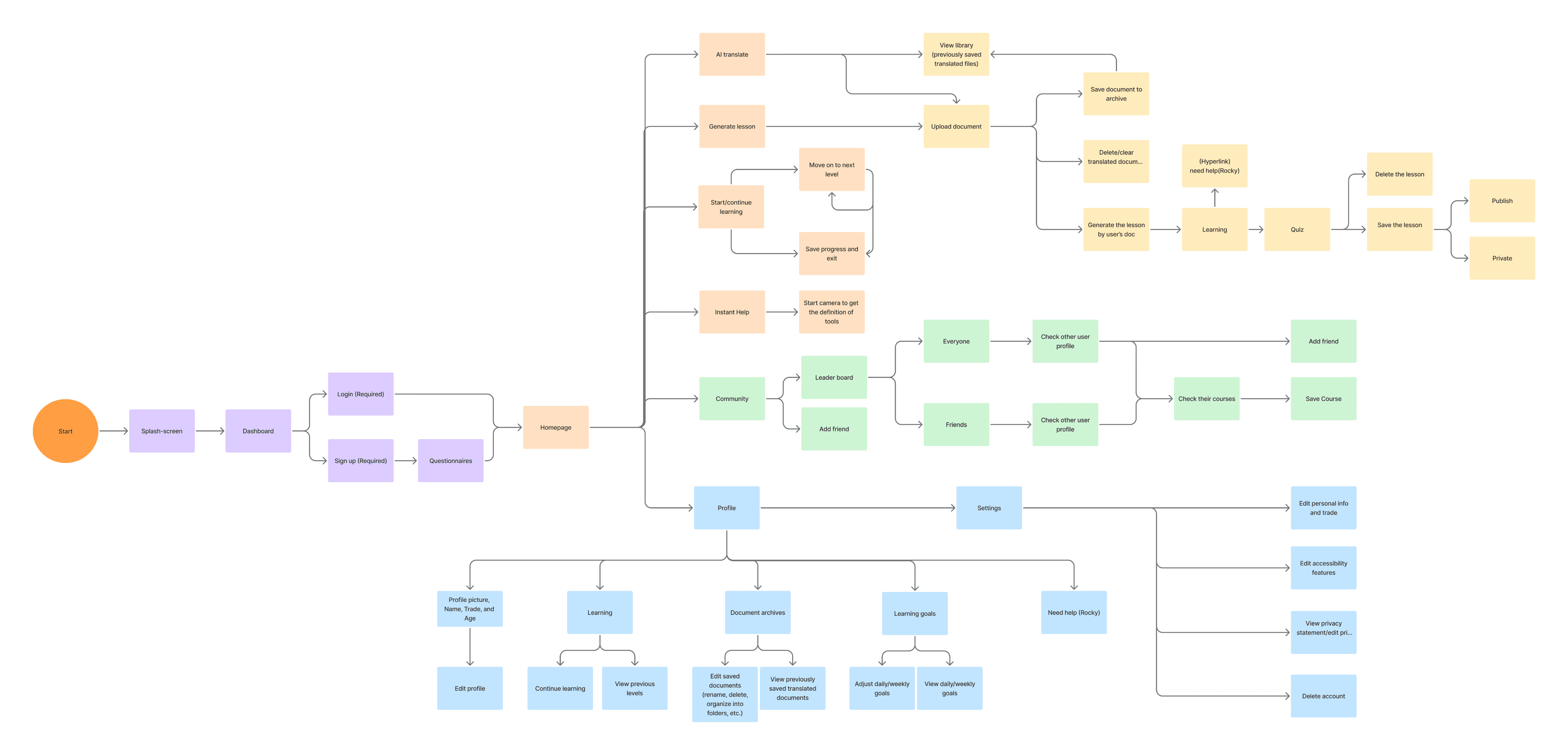
Features
Design Insight
Jargon’s visual identity is rooted in modern simplicity, creating a brand that feels approachable and easy to understand.
A speech bubble represents communication, while the gear-shaped “O” connects the brand to trade workers and hands-on craftsmanship.
Bold orange tones are inspired by construction safety cones for strong visibility on job sites, paired with a modern, highly legible typeface to ensure clarity across all content.
Design


Role:
Lead Designer
Frontend Developer
Year: 2025
Timeline: 3 months
Tools:
Figma
Illustrator
React
Frontend Development
SaaS Product Design
AI-powered UX
Design Systems
Accessibility
Jargon is an AI-powered mobile app designed to help immigrant tradespeople learn job-specific English through real workplace scenarios.
The app focuses on practical communication, tools, safety instructions, and on-site conversations, to reduce language barriers and improve confidence at work.
Jargon Website
Start a project
See it in Action
Start a project
Start a project

This will hide itself!


